为切实践行ESG发展理念,助力我国ESG事业高质量发展,以青春之力赋能经济稳健增长与企业长效发展,同时推动校企协同培养ESG领域专业人才,2025年12月17日下午,第五届“创金合信·创新杯”中国高校ESG案例大赛决赛在首都经济贸易大学校本部博远楼新闻发布厅成功举办。本届大赛由首都经济贸易大学中国ESG研究院、工商管理学院联合主办,创金合信基金管理有限公司独家冠名支持。
经过初赛的严格评审和筛选,来自首都经济贸易大学、对外经济贸易大学、北京语言大学、南开大学、解放军医学院的44支参赛团队中的10支团队脱颖而出顺利进入决赛环节。首都经济贸易大学教务处处长、中国ESG研究院执行院长孙忠娟、工商管理学院党委书记周广军出席大赛,担任大赛的五位评委老师分别是:创金合信基金管理有限公司首席经济学家魏凤春博士、云南国际信托有限公司研究发展部负责人黄冬萍、工商管理学院博士生导师、中国ESG研究院理论研究中心主任王大地教授、工商管理学院电子商务与供应链管理系主任、中国消费大数据研究院副院长陆文婷副教授、工商管理学院企业管理系教师、中国ESG研究院教育中心副主任张帅。第五期ESG精英训练营班主任、工商管理学院团委书记潘镜宇及工商管理学院本科生、研究生、ESG精英训练营第五期全体营员共计100余人参与了本次活动。大赛由首都经济贸易大学工商管理学院党委副书记陈蒲晶主持。
大赛开始,首都经济贸易大学教务处处长、中国ESG研究院执行院长孙忠娟为本届案例大赛致辞,她首先追溯了我校ESG研究的发展历程和我校在ESG领域取得的成绩,对各参赛队伍晋级决赛的祝贺。同时,孙院长表达了坚持发展ESG的理念,总结了ESG对于社会发展的重要积极影响,以及为经贸学子们提出了在价值维度上对ESG的思考角度。最后,她向为ESG的推广做出了卓越贡献的老师、企业家致以感谢,鼓励广大学子加入ESG的研究,为可持续发展做出经贸贡献。
本届大赛以“ESG案例分析”为核心,鼓励全国高校学子结合企业管理实践,深入研究环境、社会与公司治理议题。决赛阶段,晋级团队围绕“通过ESG的落实实现可持续发展”、“数字化如何赋能ESG”、“ESG赋能农业发展”等前沿主题,对各自撰写的ESG案例进行了深入的现场报告与答辩。参赛团队从理论结合实践的角度,展现了高校学生对ESG管理全过程的深刻理解、对企业ESG实践的创新观察,以及运用专业知识分析复杂商业与社会问题的综合能力。
大赛自启动以来,吸引了来自全国多所高校的本、硕、博学生组队参与。赛事分为初赛与决赛两个阶段。在初赛环节,各参赛团队需提交一篇完整的ESG案例研究报告。经大赛评审委员会严格评审,最终选拔出优秀团队晋级决赛。决赛不仅考察案例撰写质量,更通过现场展示与答辩,全面评估团队的分析深度、创新思维与临场表现。大赛最终评选出一、二、三等奖及优秀指导教师奖、优秀组织奖等多个奖项。


周广军老师为优秀指导教师颁奖并合影留念
一等奖获奖照片
二等奖获奖照片
三等奖获奖照片
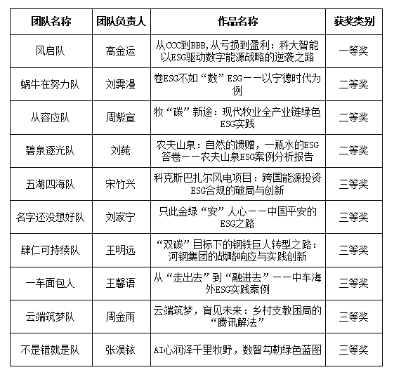
获奖名单
工商管理学院企业管理系教师,中国ESG研究院披露中心副主任张帅老师高度肯定ESG在当今社会发展下的社会价值,对ESG获得更多人的重视和支持的现象表示欣慰,同时也认可参赛者案例分析报告的质量,呼吁参赛者在创作过程中侧重实践性和多元性。

云南国际信托有限公司研究发展部负责人,中国ESG大会组委会秘书长黄冬萍女士分享了她是如何在生活中和工作中践行ESG理念,赞扬了参赛者的社会责任感与使命感,为参赛者提供了文字处理与行文规范上的建议。
创金合信基金管理有限公司首席经济学家魏凤春博士对此次ESG案例分析大赛给予了充分肯定。他从企业本身的经营管理者角度提出了案例分析应与学术研究,政策制度紧密贴合和聚焦实际意义与价值创造的建议。
“创新杯”中国高校ESG案例大赛已连续成功举办五届,逐步发展成为在国内高校中具有广泛影响力的ESG专业赛事。大赛为全国学子提供了展示学识、交流思想的高水平平台,有效激发了青年一代关注并投身于可持续商业实践的热情,对在中国高校普及ESG理念、推动责任投资教育、培养未来商业领袖的社会责任感起到了积极的促进作用。